登录注册 退出
  • 首页

  • 总会概况

    • 总会介绍
    • 总会章程
    • 组织架构
    • 理事会成员
    • 总会制度
    • 联系方式
    • 捐赠方式
  • 新闻资讯

    • 慈善动态
    • 慈善视频
    • 通知公告
    • 志愿服务
  • 慈善项目

  • 公益基金

  • 信息公开

    • 财务会计报告
    • 年度工作报告
    • 收支明细
  • 县(区)风采

    • 县(区)慈善总会
    • 县(区)慈善动态
  • 政策法规

    • 政策法规

→ 信息公开

  • 财务会计报告
  • 年度工作报告
  • 收支明细

扫一扫关注微信公众号

最新项目更多>>

  • “善行开封”困境儿童救助项目

    已筹款:¥525.74
  • “善行开封·心灵救助”项目

    已筹款:¥108.37

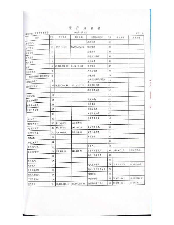
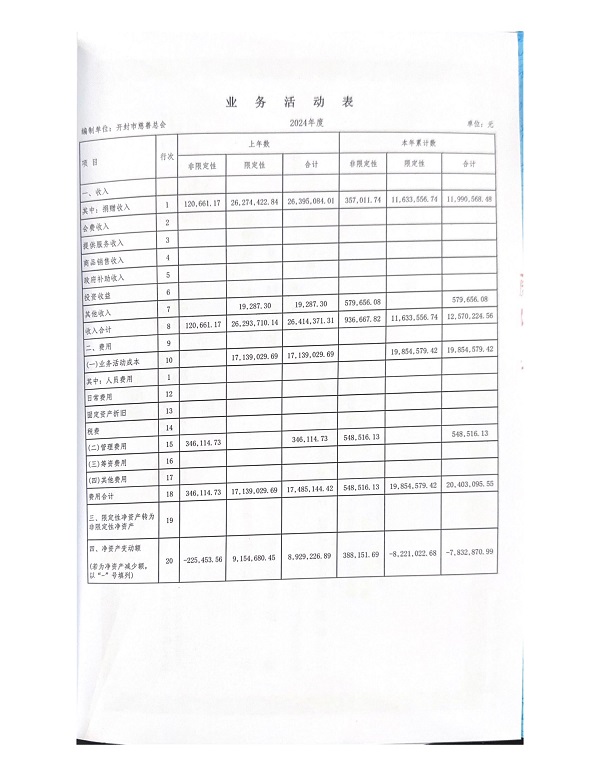
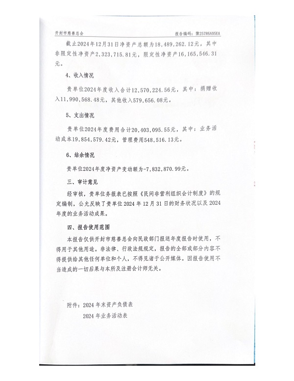
开封市慈善总会2024年审计报告

2025-04-16 16:18

1.jpg

2.jpg

3.jpg


4.jpg

5.jpg

6.jpg

7.jpg

8.jpg

9.jpg


10.jpg



开封市慈善联合总会
地址:开封市龙亭区第八大街市直机关办公楼江苏大厦16楼
电话:0371-23397681 邮编:475000 邮箱:kfcszh@163.com
豫ICP备2024064868号-1

技术支持:北京厚普聚益科技有限公司

扫码关注官方微信